CONTROLLO REMOTO INDIVIDUALE

Schemi di collegamento comandi unità interne

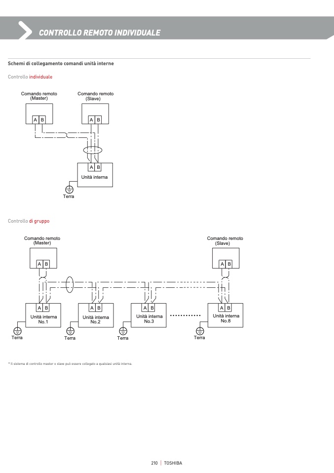
Controllo individuale

To diverge from the indoor unit

Comando remoto

Comando remoto

rom th

moto

)

(Master)

(Slave)

e indoor unit

remoto

)

AB

AB

Unità interna

Terra

Comando

(Slave

AB

AB

AB

Unità interna

To operate a group control of multiple indoor units by two remote controllers

Terra

* The Header or Follower remote controller can be connected to any indoor unit.

Controllo di gruppo

a

group control of multiplCeoimnadnodo reumnoitots by two remote controllers

(Master)

e

r or Follower remote controller can be connected to any indoor unit.

Comando remoto

(Slave)

Comando remoto

(Master)

Comando remoto

(Slave)

AB

AB

A

B

A

B

A

B

AB

AB

Terra

Unità interna

Unità interna

Unità interna

No.3

err

a

err

a

err

a

erra

Terra

Terra

Terra

Unità interna

No.8

No.1

AB

Unità interna

No.2

T

No.2 A

B

Unità interna

No.3

T

AB

Unità interna

No.1

T

AB

Unità interna

No.8

T

* Il sistema di controllo master o slave può essere collegato a qualsiasi unità interna.

210 TOSHIBA

AB