Schemi degli impianti, Genia Air Split

Schema dell’impianto 0020234148

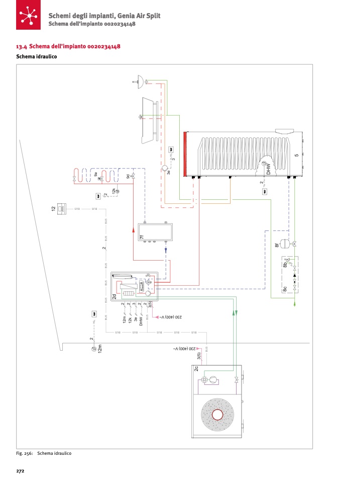
13.4 Schema dell’impianto 0020234148

Schema idraulico

Fig. 256: Schema idraulico

272