no

no

sì

sì

R

A

U

S

I

K

K

O

S

o

l

u

t

i

o

n

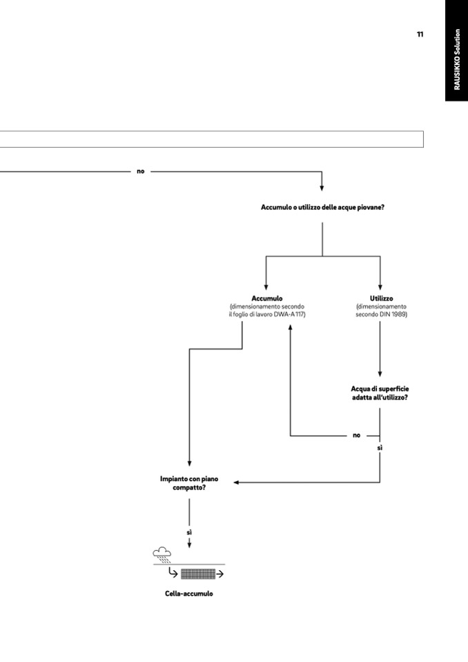
Accumulo o utilizzo delle acque piovane?

Accumulo

(dimensionamento secondo

il foglio di lavoro DWA-A 117)

Utilizzo

(dimensionamento

secondo DIN 1989)

Acqua di superficie

adatta all‘utilizzo?

11

Impianto con piano

compatto?

Cella-accumulo