10

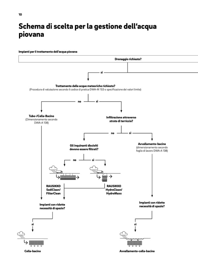
Schema di scelta per la gestione dell‘acqua

piovana

Impianti per il trattamento dell‘acqua piovana

Trattamento delle acque meteoriche richiesto?

(Procedura di valutazione secondo il codice di pratica DWA-M 153 o specificazione dei valori limite)

sì

Drenaggio richiesto?

Tubo-/Cella-Bacino

(Dimensionamento secondo

DWA-A 138)

sì

Gli inquinanti disciolti

devono essere filtrati?

sì

Infiltrazione attraverso

strato di terriccio?

sì

no

no

Avvallamento-bacino

(dimensionamento secondo

foglio di lavoro DWA-A 138)

no

RAUSIKKO

SediClean/

FilterClean

Impianti con ridotte

necessità di spazio?

Cella-bacino

RAUSIKKO

HydroClean/

HydroMaxx

Impianti con ridotte

necessità di spazio?

sì

sì

Avvallamento-cella-bacino