CHAPTER 2 DEVICES FOR GAS

EXPLANATORY BLOCK DIAGRAM

40

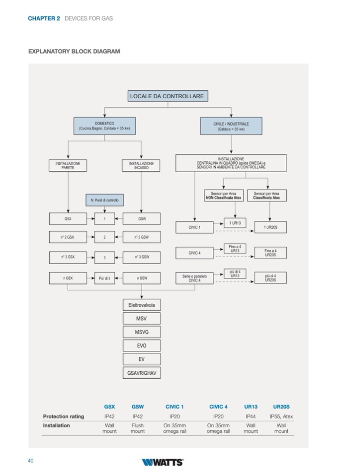
GSX

GSW

Protection rating

IP42

IP42

Installation

Wall

Flush

mount

mount

CIVIC 1

IP20

On 35mm

omega rail

CIVIC 4

IP20

On 35mm

omega rail

UR13

UR20S

IP44

IP55, Atex

Wall

Wall

mount

mount