PREMANT district heating pipe

Tapping technology

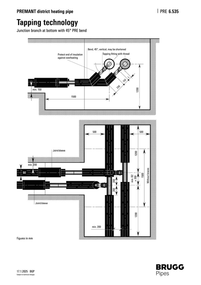
Junction branch at bottom with 45° PRE bend

PRE 6.535

min. 200

D2

Figures in mm

17.1.2025 BGP

Subject to technical changes

min. 150

Joint/sleeve

Protect end of insulation

against overheating

1500

Bend, 45°, vertical, may be shortened

Tapping fitting with thread

Joint/sleeve

500

500

min. 200

4

6

°

2

0

0

1

5

0

L

1

2

0

0

2

0

0

2

0

0

m

i

n

.

D

2

+

2

0

0

1

2

0

0

1

5

0

0

W

i

t

h

o

u

t

b

r

a

c

e

s

1

2

0

0