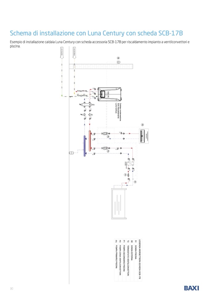
Esempio di installazione caldaia Luna Century con scheda accessoria SCB-17B per riscaldamento impianto a ventilconvettori e
piscina.
Acqua calda san.
Acqua fredda san.
30
A
C
Q
A
C
Q
A
C
Q
A
C
Q
A
C
Q
G
A
S
G
A
S
G
A
S
A
C
Q
A
C
Q
A
C
Q
C
O
N
D
I
Z
I
O
N
A
M
E
N
T
O
I
D
R
O
N
I
C
O
L
i
n
e
a
G
a
s
M
e
t
a
n
o
L
i
n
e
a
A
c
q
u
e
d
o
t
t
o
G
A
S
G
A
S
G
A
S
G
A
S
G
A
S
A
C
Q
A
C
Q
A
C
Q
A
C
Q
A
C
Q
S
C
B
1
7
B
P
3
C
a
l
d
a
i
a
c
o
n
d
e
n
s
a
z
i
o
n
e
S
o
l
o
R
i
s
c
a
l
d
a
m
e
n
t
o
L
u
n
a
C
e
n
t
u
r
y
P
I
S
C
I
N
A
P
1
S
C
A
M
B
I
A
T
O
R
E
P
3
P
2
P
1
T
2
S
E
S
1
L
E
G
E
N
D
A
M
O
R
S
E
T
T
I
E
R
A
S
C
H
E
D
A
S
C
B
-
1
7
B
P
O
M
P
A
P
R
I
M
A
R
I
O
P
I
S
C
I
N
A
P
O
M
P
A
Z
O
N
A
V
E
N
T
I
L
C
O
N
V
E
T
T
O
R
I
P
O
M
P
A
S
E
C
O
N
D
A
R
I
O
P
I
S
C
I
N
A
T
E
R
M
O
S
T
A
T
O
V
E
N
T
I
L
C
O
N
V
E
T
T
O
R
I
S
O
N
D
A
E
S
T
E
R
N
A
S
O
N
D
A
P
I
S
C
I
N
A