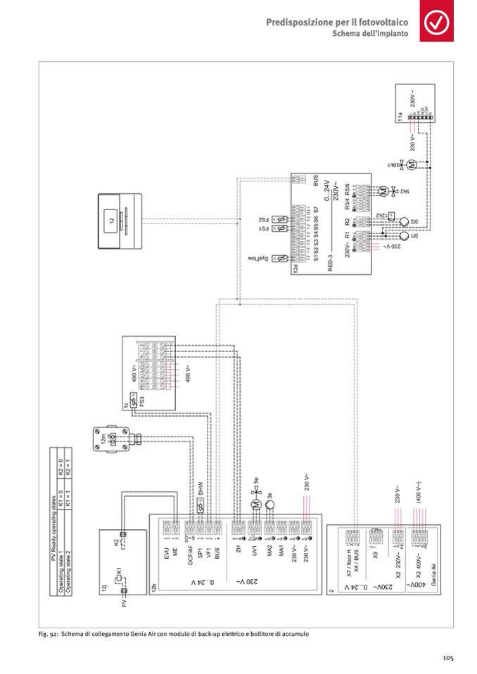
Fig. 92: Schema di collegamento Genia Air con modulo di back-up elettrico e bollitore di accumulo

Predisposizione per il fotovoltaico

Schema dell’impianto

105