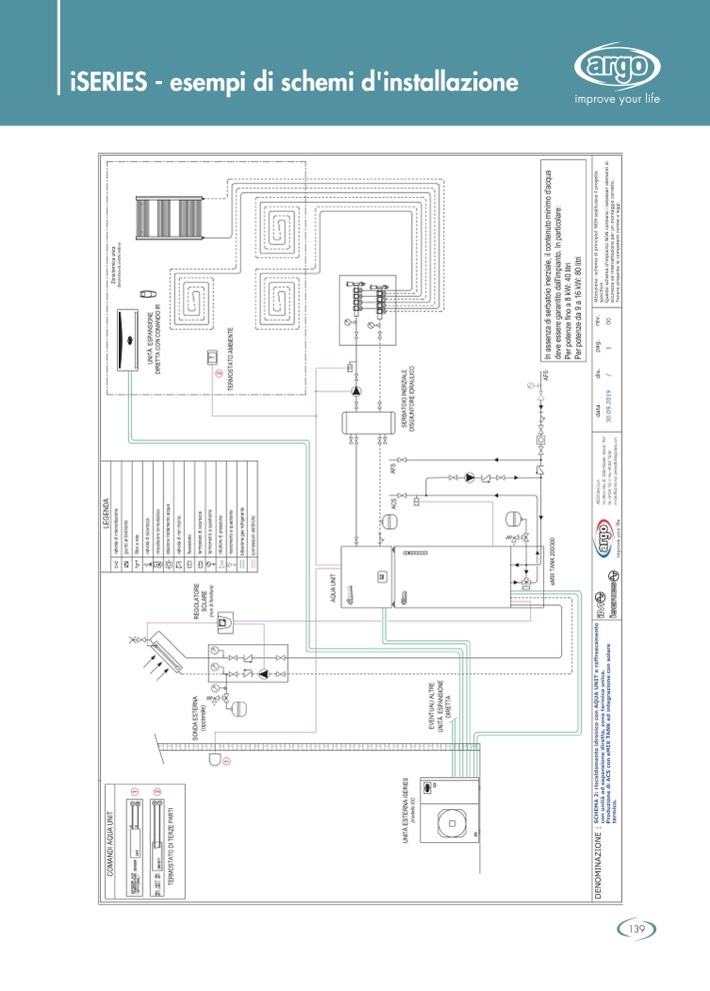
iSERIES - esempi di schemi d'installazione

139