Diagrammi

di calcolo e di conversione.

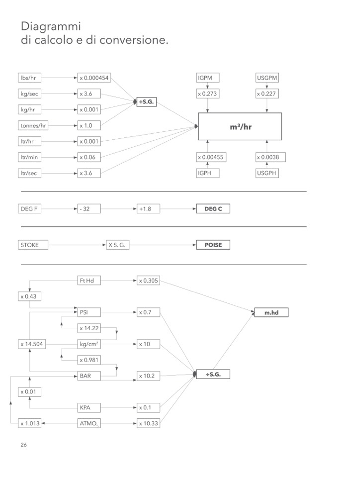
lbs/hr

x 0.000454

IGPM

USGPM

kg/sec

x 3.6

x 0.273

x 0.227

÷S.G.

kg/hr

x 0.001

tonnes/hr

x 1.0

m

3

/hr

ltr/hr

x 0.001

ltr/min

x 0.06

x 0.00455

x 0.0038

ltr/sec

x 3.6

IGPH

USGPH

DEG F

- 32

+1.8

DEG C

STOKE

X S. G.

POISE

x 0.43

Ft Hd

x 0.305

PSI

x 0.7

m.hd

x 14.22

x 14.504

kg/cm

2

x 10

x 0.981

BAR

KPA

ATMO

S

x 10.2

÷S.G.

x 0.01

x 0.1

x 1.013

x 10.33

26