SHRM-

e

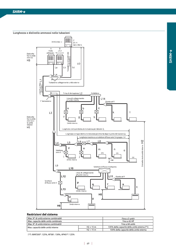
Lunghezza e dislivello ammessi nelle tubazioni

Unità est

e

dari

a

Dislivello

tra le unità

estern

e

H3

p

r

1° derivazion

e

L

i

n

e

a

f

r

i

g

o

r

i

f

e

r

a

p

r

i

n

c

i

g

g

p

a

l

e

u

n

i

t

à

e

s

t

e

r

n

e

T

u

b

a

Tubazione collegamento unità estern

e

Tubo di derivazion

e

Linea di collegament

o

all’unità intern

a

Collettor

e

Giunto ad Y

Dislivello

tra le unità

esterne e

le unità

interne

H1

Unità intern

a

Lunghezza corrispondente alla tubazione più distante

Lunghezza corrispondente alla tubazione più distante dopo la prima derivazione

Selettor

e

serie 3

Unità intern

a

D

i

s

l

i

v

e

l

l

o

t

r

a

l

e

u

n

i

t

à

i

n

t

e

r

n

e

Linea di collegament

o

all’unità interna

Giunto ad Y

Selettore

Unità interna

Unità intern

a

Restrizioni del sistema

Max. N° di unità esterne combinabil

i

Max. capacita delle unità combinate

Max. N° di unità interne combinabili

Max. capacità delle unità interne

(1*): MAP200*: 125%, AP381: 130%, AP401*: 125

%

Fino a 3 unità

Fino a 42 HP

Fino a 64 unità

135% della capacità della unità esterna (*1

)

105% della capacità della unità esterna

H2 ≤ 15 m

H2 > 15

m

6

9

S

H

R

M

-

e