101

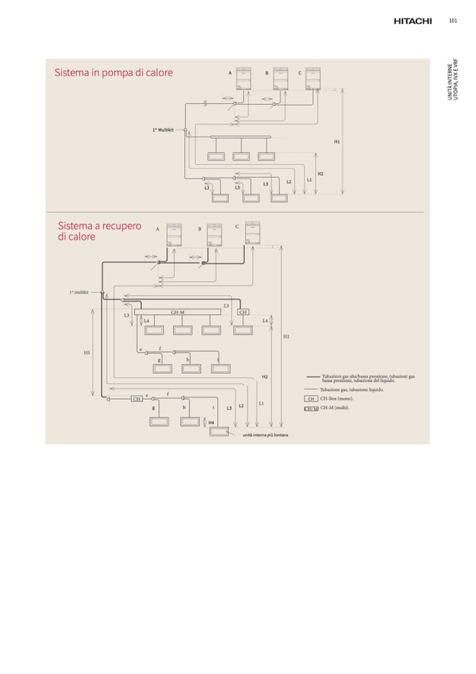
Sistema in pompa di calore

A

B

C

H1

H2

L1

1

er

Multikit

A

B

L3

L3

C

L3

L2

Sistema a recupero

di calore

L3

CH

CH-M

L3

L2

L4

L4

H2

L1

e

f

g

h

i

1

er

multikit

H5

H1

unità interna più lontana

e

f

CH

g

h

i

L3

H4

Tubazioni gas alta/bassa pressione, tubazioni gas

bassa pressione, tubazione del liquido.

Tubazione gas, tubazione liquido.

CH CH-Box (mono).

CH-M CH-M(multi).

U

N

I

T

A

̀

I

N

T

E

R

N

E

U

T

O

P

I

A

,

I

V

X

E

V

R

F