PREMANT district heating pipe

Tapping technology

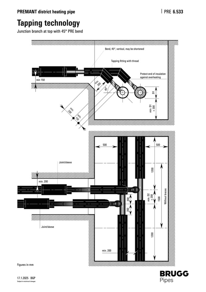
Junction branch at top with 45° PRE bend

PRE 6.533

Figures in mm

17.1.2025 BGP

Subject to technical changes

min 150

Protect end of insulation

against overheating

min. 200

Joint/sleeve

Joint/sleeve

500

500

Bend, 45°, vertical, may be shortened

Tapping fitting with thread

min. 200

m

i

n

.

3

0

0

4

5

°

m

i

n

.

m

i

n

.

2

0

0

1

5

0

1

2

0

0

2

0

0

2

0

0

m

i

n

.

D

2

+

2

0

0

1

2

0

0

1

5

0

0

W

i

t

h

o

u

t

b

r

a

c

e

s

m

i

n

.

D

1

+

3

0

0

D

1